导读:2022年10月新发放个人住房贷款利率为4.3%,较上月下降4个基点,较上年末下降133个基点。
10月经济恢复进程因疫情受阻,社会各界对接下来政策如何加力推动房地产“软着陆”颇为关注。
11月16日,央行发布2022年第三季度中国货币政策执行报告(下称“三季度报告”)。在最新发声中,央行提到了货币政策、房地产等备受市场关注的议题。
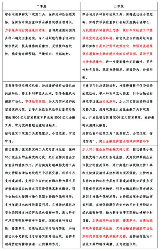
在政策方面,与二季度报告内容相比,诸多表述进行了微调。比如,对接下来经济形势,三季度报告提出“为巩固经济回稳向上态势、做好年末经济工作提供适宜的流动性环境”;在流动性方面,三季度报告提出“加强对流动性供求形势和金融市场变化的分析监测,灵活开展公开市场操作”;结构性政策方面,报告新增“突出金融支持重点领域和薄弱环节”等内容。
在保交楼方面,三季度报告特别强调,推动保交楼专项借款加快落地使用并视需要适当加大力度,引导商业银行提供配套融资支持,维护住房消费者合法权益,促进房地产市场平稳健康发展。
为做好年末经济工作提供适宜的流动性环境
三季度报告继续强调,加大稳健货币政策实施力度,搞好跨周期调节,兼顾短期和长期、经济增长和物价稳定、内部均衡和外部均衡,坚持不搞“大水漫灌”,不超发货币,为实体经济提供更有力、更高质量的支持。
与二季度报告内容相比,货币政策表述上出现了多处微调。具体如下:

11月到期MLF被缩量续做,一度被市场看作央行主动收紧流动性供应的信号。
11月15日,央行开展8500亿元中期借贷便利(MLF)操作和1720亿元7天期逆回购操作,单日操作量达10220亿元,足额覆盖当天到期的10000亿元MLF和20亿元逆回购。
“本次MLF操作从表面上看是缩量续做,但11月以来央行已通过抵押补充贷款(PSL)及多个再贷款工具,投放中长期流动性3200亿元,加上续作的MLF,中长期流动性投放总量已高于本月MLF到期量,总体而言市场流动性仍然合理充裕。”招联金融首席研究员董希淼对记者表示。
在光大证券首席固收分析师张旭看来,当前的货币政策取向是稳健的,市场不应单纯通过MLF、公开市场操作规模判断货币政策的取向。
浙商证券首席经济学家李超认为,当前货币政策进入首要目标在稳增长保就业、金融稳定、汇率及国际收支间高频切换状态,政策基调将在稳健略宽松及稳健中性间灵活切换,工具选择大概率相机抉择。年内后续降政策利率及降准难度大,核心是考虑汇率及国际收支压力。
保交楼专项借款视需要适当加大力度
一系列保交楼稳民生政策接续出炉,近一段时间,随着金融16条、第二支箭、预售资金保函置换等政策的落地,关于房地产能否实现软着陆的讨论日渐增多,下阶段房地产市场如何?主要政策思路有哪些?
央行表示,牢牢坚持房子是用来住的、不是用来炒的定位,坚持不将房地产作为短期刺激经济的手段,坚持稳地价、稳房价、稳预期,稳妥实施房地产金融审慎管理制度,因城施策用足用好政策工具箱,支持刚性和改善性住房需求。
政策性银行“保交楼”专项借款已经成为解决当下楼市烂尾风险的紧急措施,初期规模达到2000亿元,资金来源是人民银行再贷款,财政给与贴息。9月22日,国家开发银行已向辽宁省沈阳市支付全国首笔“保交楼”专项借款,支持辽宁“保交楼”项目。
金融监管研究院研究报告指出,此前专项借款总体使用情况并不好,其中一个原因就是资金额度不多,对于房地产出险情况是杯水车薪。
央行表示,推动保交楼专项借款加快落地使用并视需要适当加大力度,引导商业银行提供配套融资支持,维护住房消费者合法权益,促进房地产市场平稳健康发展。
此外,央行还在专栏3中详细介绍了阶段性放宽部分城市首套住房贷款利率下限的具体情况。
9月29日,人民银行、银保监会发布通知,决定阶段性放宽部分城市首套住房贷款利率下限。符合条件的城市政府,可自主决定在2022年底前阶段性维持、下调或取消当地新发放首套住房贷款利率下限。
央行表示,这一政策针对首套住房商业性个人住房贷款,而且是阶段性的,2022年底到期后原有政策将自动恢复,这种安排既有利于符合条件的城市政府按照“因城施策”原则,用足用好政策工具箱,更好支持刚性住房需求,也体现了坚持房子是用来住的、不是用来炒的定位,维护房地产市场平稳健康发展。
政策出台后,一些城市政府积极响应,作出了相应调整。山东济宁、湖北黄冈、广东清远和阳江、浙江温州和舟山等城市,已将当地新发放首套住房个人住房贷款利率下限调整为LPR减35个基点至LPR减60个基点,降幅在15个至40个基点之间;湖北、广东部分城市阶段性取消了当地新发放首套住房个人住房贷款利率下限。从实际发放的商业性个人住房贷款利率看,2022年10月新发放个人住房贷款利率为4.3%,较上月下降4个基点,较上年末下降133个基点。
植信投资研究院资深研究员马泓认为,2022年末,房企整体融资环境出现了有利的情形,风险进一步扩大的概率正在下降。相信购房者信心有望得以修复,在年内剩余时间内房地产市场逐步触底企稳可期。
资料来源:第一财经